With eleven enhancements, the Projects and Construction module in 2025.2 delivers a comprehensive overhaul of how you monitor, manage, and close projects. The centerpiece is a new unified dashboard that puts every critical metric at your fingertips.
Every Project Metric in One Place
The new Project Status form is the standout feature — a unified 360° dashboard that consolidates KPIs, budgets, documents, financials, and project contacts into a single view. The Summary dashboard provides scorecards for project completion, gross profit, margin, revenue metrics (budgeted vs. billed, overbilling/underbilling), and cost metrics (budgeted vs. actual, commitments, remaining budget). Each scorecard links directly to the underlying data, so you're never more than one click away from the detail. A navigation pane gives you quick access to financials, subcontracts, project management documents, and production orders — with the ability to create records on the fly. The More menu provides one-click access to key financial reports including AR/AP ageing, cash flow, WIP, and project variance.

Note: This feature is available as part of the Modern UI, which are rolling out in stages in 2026. The functionality is available in the Modern UI only if the new 360 Dashboards feature in the Construction feature group is enabled on the Enable/Disable Features (CS100000) form.
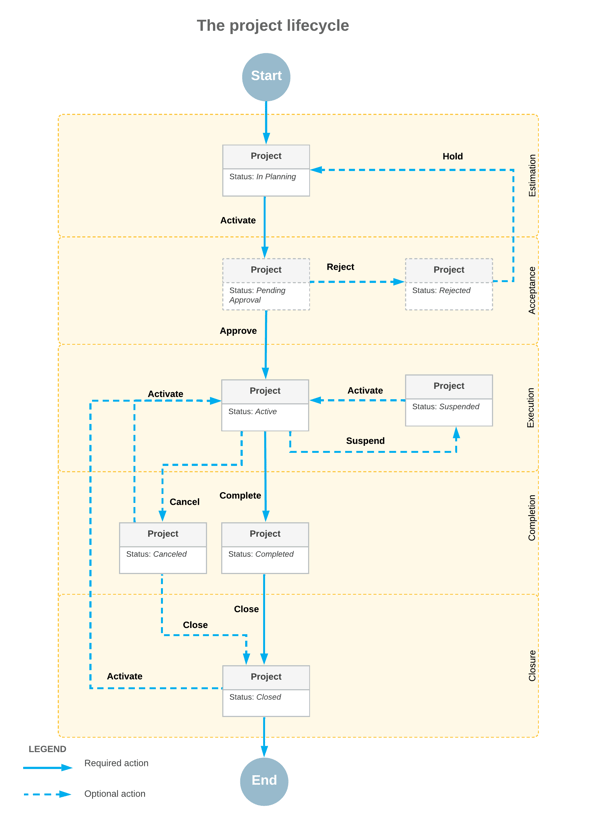
Close Completed Projects Properly with the New Closed Status
Until now, there was no formal way to close a completed or cancelled project. The new Closed status changes that. When you close a project, it becomes read-only, disappears from lookup tables and data entry forms, and is excluded from billing, allocation, and balance recalculation. The system performs a comprehensive readiness check across dozens of related forms before allowing closure — so nothing slips through the cracks. Closed projects remain available in reports for historical analysis, and can be reactivated if work resumes.

Accelerate Project Success with Ready-to-Use Roles
Set up projects in minutes with predefined user roles and an improved contact management system. Instantly assign a Project Manager, Assistant, Superintendent, Operations Manager, and other roles, removing manual setup delays. The expanded contacts list captures essential project roles, like architect or estimator, streamlining assignments and accountability. Launch projects faster, organise communication, and keep everyone aligned.

Keep Projects Moving with Improved Mobility
With the upgraded mobile capabilities, you can now create and manage change orders directly from your device, approve pro forma invoices with a single tap, and review project documents in real-time.

Automate Cost Code Assignment with Intelligent Defaults
Streamline construction and professional service project accounting with Default Cost Codes that intelligently populate assignments from preferred sources. By eliminating manual data entry and increasing accuracy, teams work more efficiently and maintain consistent cost tracking on every project, freeing up resources to drive profitability and results.
Master Project Commitments with Complete Cost Control
Take command of project finances with committed cost reporting that transforms how you manage financial obligations and cash flow. Monitor real-time and historical costs with precision, compare committed expenses against budgets, and drill down into vendor-specific commitments. You can analyse subcontract agreements, track retainage, and tailor data views.

Streamline Construction Projects with Smart Document Control
Transform your construction document workflow with MYOB Acumatica's intelligent Document Management system. Automatically tag and organise RFIs, submittals, contracts, and photos while customising labels for your team’s needs. Seamlessly integrate with other construction software to eliminate double entry, reduce filing time, and ensure project documents stay organised—so you can focus on building success, not managing paperwork.

Note: This feature is available as part of the Modern UI, which aree rolling out in stages in 2026. The functionality is available in the Modern UI when the new Document Management feature in the Projects feature group is enabled on the Enable/Disable Features (CS100000) form.
Want to make the most of MYOB Acumatica 2025.2?
Our team at Avanza Solutions can walk you through the features that matter most to your business and help you plan your upgrade.
Book a demo | View the full release notes
The information in this blog is based on the MYOB Acumatica 2025.2 release and is intended for informational purposes only. Avanza Solutions is an independent MYOB Acumatica implementation partner and is not responsible for the development, release, timing, or availability of any features or functionality described. Feature availability may vary by licence, configuration, and region. The development and release of any product features remains at the sole discretion of MYOB. This content does not constitute a commitment to deliver any material, code, or functionality, and should not be relied upon in making purchasing decisions. For the most current product information, refer to the official MYOB Acumatica release notes.

